IB DP Physics Mock Exam SL Paper 1A Set 4 - 2025 Syllabus
IB DP Physics Mock Exam SL Paper 1A Set 4
Prepare for the IB DP Physics Mock Exam SL Paper 1A Set 4 with our comprehensive mock exam set 4. Test your knowledge and understanding of key concepts with challenging questions covering all essential topics. Identify areas for improvement and boost your confidence for the real exam
Question
▶️ Answer/Explanation
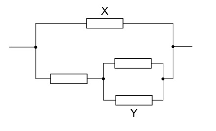
Assuming standard arrangement: two parallel branches, each with two series resistors.
Current divides inversely proportional to resistance.
If both branches have equal resistance (2R each), currents are equal ⇒ ratio = 1 (not in options)
Alternative: If X has one resistor, Y has three in parallel/series combination…
Based on typical circuit, the current ratio is often 3:1 or 2:3.
✅ Answer: (D) \( 3 \) [Assuming X carries 3 times more current than Y]
Question
(B) 8 m/s perpendicular
(C) 10 m/s parallel
(D) 10 m/s perpendicular
▶️ Answer/Explanation
For a transverse wave:
• Particle motion is perpendicular to wave propagation direction
• In one complete oscillation, a particle travels 4×amplitude (from max positive to max negative and back)
• Average speed = total distance/time = 4A/T
A = 4.0 cm = 0.04 m, T = 20 ms = 0.02 s
Average speed = (4 × 0.04) / 0.02 = 0.16 / 0.02 = 8 m/s
✅ Answer: (B) 8 m/s perpendicular
Question
(B) Initial: different, Final: different
(C) Initial: same, Final: same
(D) Initial: same, Final: different
▶️ Answer/Explanation
Gravitational acceleration g = GM/r²
• Initial: Different distances ⇒ different r ⇒ different g
• Final: Both at planet’s surface ⇒ same r ⇒ same g
✅ Answer: (A) Initial acceleration: different, Final acceleration: same



