Edexcel Mathematics (4XMAH) -Unit 2 - 2.5 Proportion- Study Notes- New Syllabus
Edexcel Mathematics (4XMAH) -Unit 2 – 2.5 Proportion- Study Notes- New syllabus
Edexcel Mathematics (4XMAH) -Unit 2 – 2.5 Proportion- Study Notes -Edexcel iGCSE Mathematics – per latest Syllabus.
Key Concepts:
A set up problems involving direct or inverse proportion and relate algebraic solutions to graphical representation of the equations
y ∝ x, y ∝ 1/x
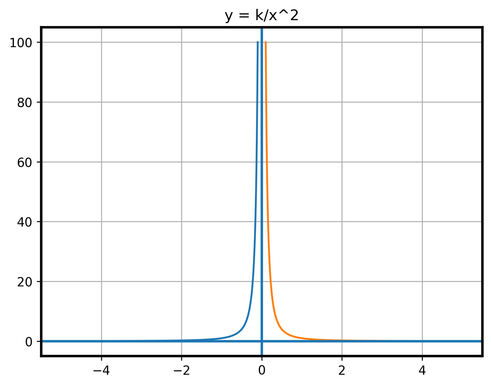
y ∝ x², y ∝ 1/x²
y ∝ x³, y ∝ 1/x³
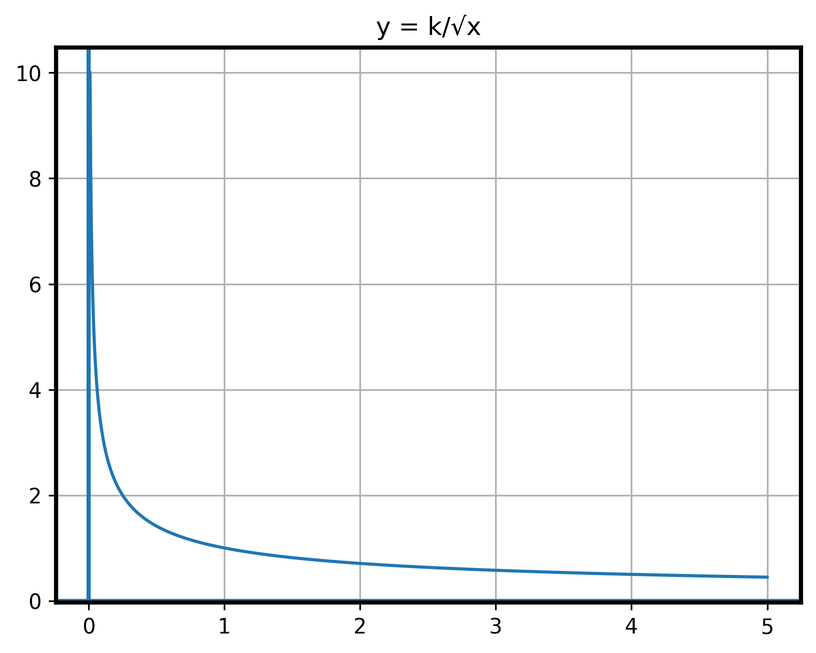
y ∝ √x, y ∝ 1/√x
Edexcel iGCSE Mathematics -Concise Summary Notes- All Topics
Direct and Inverse Proportion
Proportion describes how one quantity changes when another quantity changes.
The symbol \( \propto \) means “is proportional to”.
Direct Proportion
If \( y\propto x \), then when \( x \) increases, \( y \) also increases in the same ratio.
\( y=kx \)
\( k \) is called the constant of proportionality.
The graph is a straight line through the origin.
Inverse Proportion
If \( y\propto\dfrac{1}{x} \), then as \( x \) increases, \( y \) decreases.

\( y=\dfrac{k}{x} \)
The graph is a curve (a hyperbola).
Other Proportional Relationships
| Graph | Proportional Relationship |
|---|---|
![]() | \( y\propto x^2 \Rightarrow y=kx^2 \) |
![]() | \( y\propto\dfrac{1}{x^2} \Rightarrow y=\dfrac{k}{x^2} \) |
![]() | \( y\propto x^3 \Rightarrow y=kx^3 \) |
![]() | \( y\propto\dfrac{1}{x^3} \Rightarrow y=\dfrac{k}{x^3} \) |
![]() | \( y\propto\sqrt{x} \Rightarrow y=k\sqrt{x} \) |
![]() | \( y\propto\dfrac{1}{\sqrt{x}} \Rightarrow y=\dfrac{k}{\sqrt{x}} \) |
Finding the Constant \( k \)
Substitute known values of \( x \) and \( y \) into the formula and solve for \( k \).
After finding \( k \), you can form the equation and calculate other values.
Graphical Interpretation
- \( y=kx \) is a straight line through the origin
- \( y=\dfrac{k}{x} \) is a decreasing curve
- \( y=kx^2 \) is a parabola
- \( y=k\sqrt{x} \) increases but gradually flattens
Example 1:
\( y\propto x \) and \( y=12 \) when \( x=3 \). Find the equation.
▶️ Answer/Explanation
\( y=kx \)
\( 12=3k \Rightarrow k=4 \)
Equation: \( y=4x \)
Conclusion: \( y=4x \).
Example 2:
\( y\propto\dfrac{1}{x^2} \) and \( y=2 \) when \( x=2 \). Find \( y \) when \( x=4 \).
▶️ Answer/Explanation
\( y=\dfrac{k}{x^2} \)
\( 2=\dfrac{k}{4} \Rightarrow k=8 \)
\( y=\dfrac{8}{4^2}=\dfrac{8}{16}=\dfrac{1}{2} \)
Conclusion: \( \dfrac{1}{2} \).
Example 3:
\( y\propto\sqrt{x} \) and \( y=6 \) when \( x=9 \). Find \( y \) when \( x=25 \).
▶️ Answer/Explanation
\( y=k\sqrt{x} \)
\( 6=k\sqrt{9}=3k \Rightarrow k=2 \)
\( y=2\sqrt{25}=10 \)
Conclusion: \( 10 \).






