[MAI 4.8] PROBABILITY II (TREE DIAGRAMS)-neha-ready-done
Questions
1. Two ordinary, \(6\)-sided dice are rolled and the total score is noted.
(a) Complete the tree diagram by entering probabilities and listing outcomes.

(b) Find the probability of getting one or more sixes.
Ans
(a) 
(b) P(one or more sixes) = \(\frac{1}{6}\times \frac{1}{6}+\frac{1}{6}\times\frac{5}{6}+\frac{5}{6}\times\frac{1}{6} or \left ( 1-\frac{5}{6}\times \frac{5}{6}\right )= \frac{11}{36}\)
2. In the following diagram complete the probabilities of the four different scenarios

(a) Write down the following probabilities

(b) Calculate the following probabilities

(c) Write down the following conditional probabilities
![]()
(d) Calculate the following conditional probability

Ans
The four scenarios have probabilities \(0.18, 0.12, 0.14, 0.56\)
(a) 
(b) ![]()
(c) ![]()
(d) ![]()
3. A bag contains four apples \((A)\) and six bananas \((B)\). A fruit is taken from the bag and eaten. Then a second fruit is taken and eaten.
(a) Complete the tree diagram below by writing probabilities in the spaces provided.

(b) Find the probability that one of each type of fruit was eaten.
Ans
(a) 
(b) \(\left ( \frac{4}{10}\times \frac{6}{9} \right )+ \left ( \frac{6}{10}\times \frac{4}{9} \right )=\frac{48}{90} \left ( \frac{8}{15}, 0.533 \right )\)
4. A girl walks to school every day. If it is not raining, the probability that she is late is \(\frac{1}{5}\). If it is raining, the probability that she is late is \(\frac{2}{3}\). The probability that it rains
on a particular day is \(\frac{1}{4}\). On one particular day the girl is late. Find the probability that it was raining on that day.
Ans
Let \(P(R | L)\) be the probability that it is raining given that the girl is late.

\(P(R | L) = \frac{P(R\cap L)}{P(L)}= \frac{1/6}{1/6+3/20}=\frac{10}{19}\)
5. The events \(B\) and \(C\) are dependent, where \(C\) is the event “a student takes Chemistry”, and \(B\) is the event “a student takes Biology”. It is known that
\(P(C ) = 0.4, P(B | C) = 0.6, P(B | C ‘ ) = 0.5\).

(b) Calculate the probability that a student takes Biology.
(c) Given that a student takes Biology, what is the probability that the student takes Chemistry?
Ans
(a) 
(b) \(P(B) = 0.4(0.6) + 0.6 (0.5) = 0.24 + 0.30= 0.54\)
(c) \(P(C | B)=\frac{P(B \cap C)}{P(B)}=\frac{0.24}{0.54}=\frac{4}{9}\) (\(= 0.444, 3\) sf)
6. A packet of seeds contains \(40\)% red seeds and \(60\)% yellow seeds. The probability that a red seed grows is \(0.9\), and that a yellow seed grows is \(0.8\). A seed is chosen at random from
the packet.
(a) Complete the probability tree diagram below.

(b) (i) Calculate the probability that the chosen seed is red and grows.
(ii) Calculate the probability that the chosen seed grows.
(iii) Given that the seed grows, calculate the probability that it is red
Ans
(a) 
(i) \(0.4 \times 0.9 = 0.36\)
(ii) \(0.36 + 0.6 \times 0.8 (= 0.36 +0.48) = 0.84\)
(iii) \(\frac{P(red\cap grows)}{P(grows)}(may be implied)=\frac{0.36}{0.84}=0.429 \left ( \frac{3}{7} \right )\)
7. The following probabilities were found for two events \(R\) and \(S\).
P(R) = \(\frac{1}{3}\), P(S | R) = \(\frac{4}{5}\) , P(S | R′) = \(\frac{1}{4}\).
(a) Complete the tree diagram.

(b) Find the following probabilities.
(i) \(P(R \cap S)\). (ii) \(P(S)\). (iii) \(P(R | S)\).
Ans
(a) 
(b) (i) \(P(R\cap S) = \frac{1}{3}\times \frac{4}{5}\left ( =\frac{4}{15} =0.267\right )\)
(ii) \(P(S) = \frac{1}{3}\times \frac{4}{5}+\frac{2}{3}\times \frac{1}{4} = \frac{13}{30} (= 0.433)\)
(iii) \(P(R|S) = (4/15)/(13/30) = \frac{8}{13} (=0.615) \)
8. The diagram below shows the probabilities for events \(A\) and \(B\), with \(P(A′)\) = \(p\).

(a) Write down the value of \(p\).
(b) Find \(P(B)\).
(c) Find \(P(A′ | B)\).
Ans
(a) \(p = \frac{4}{5}\)
(b) \(P(B) = \frac{1}{5}\times \frac{1}{4}+\frac{4}{5}\times \frac{3}{8} = \frac{14}{40}\left ( =\frac{7}{20} \right )\)
(c) \(P(A’|B) = \frac{\frac{4}{5}\times \frac{3}{8}}{\frac{7}{20}}=\frac{12}{14}\left ( =\frac{6}{7} \right )\)
9. A company uses two machines, \(A\) and \(B\), to make boxes. Machine A makes \(60\)% of the boxes.
\(80\) % of the boxes made by machine \(A\) pass inspection.
\(90\) % of the boxes made by machine \(B\) pass inspection.
A box is selected at random.
(a) Find the probability that it passes inspection.
(b) The company would like the probability that a box passes inspection to be \(0.87\).
Find the percentage of boxes that should be made by machine \(B\) to achieve this.
Ans
(a) \(P(pass) = 0.6 \times 0.8 + 0.4 \times 0.9 = 0.84\)
(b) \(P(B) = x, P(A) = 1 – x\)
\(0.8(1 – x) + 0.9x = 0.87 \Leftrightarrow x = 0.7 \) \(70\)% from B
10. In any given season, a soccer team plays \(65\) % of their games at home.
When the team plays at home, they win \(83\)% of their games.
When they play away from home, they win \(26\)% of their games.
The team plays one game.
(a) Find the probability that the team wins the game.
(b) If the team does not win the game, find the probability that the game was played at home.
Ans
(a) P(win) = \((0.65)(0.83) + (0.35)(0.26) = 0.6305\) (or \(0.631\))
(b) \(P(H|W’) = \frac{(0.65)(0.17)}{0.3695} \left ( =\frac{0.1105}{0.3695} \right ) = 0.299\)
11. The probability that it rains during a summer’s day in a certain town is \(0.2\). In this town, the probability that the daily maximum temperature exceeds \(25\)°C is \(0.3\) when it rains
and \(0.6\) when it does not rain. Given that the maximum daily temperature exceeded \(25\)°C on a particular summer’s day, find the probability that it rained on that day.
Ans

P (> 25°) = \(0.2 \times 0.3 + 0.8 \times 0.6 = 0.54\)
P(R| >25°) = \(\frac{0.06}{0.54} = \frac{1}{9}\) (or \(0.111\))
12. Only two international airlines fly daily into an airport. UN Air has \(70\) flights a day and IS Air has \(65\) flights a day. Passengers flying with UN Air have an \(18\)% probability of losing
their luggage and passengers flying with IS Air have a \(23\)% probability of losing their luggage. You overhear someone in the airport complain about her luggage being lost. Find the
probability that she travelled with IS Air.
Ans
METHOD 1

\(P(I|L) = \frac{0.23\times \frac{65}{135}}{0.18\times \frac{70}{135}+0.23\times \frac{65}{135}}=\frac{299}{551} (=0.543, accept 0.542)\)
METHOD 2
Expected number of suitcases lost by UN Air is \(0.18 \times 70 = 12.6\)
Expected number of suitcases lost by IS Air is \(0.23 \times 65 = 14.95\)
\(P(I|L) = \frac{14.95}{12.6+14.95}=0.543\)
13. Robert travels to work by train every weekday from Monday to Friday. The probability that he catches the \(08.00\) train on Monday is \(0.66\). The probability that he catches the \(08.00\)
train on any other weekday is \(0.75\). A weekday is chosen at random.
(a) Find the probability that he catches the train on that day.
(b) Given that he catches the \(08.00\) train on that day, find the probability that the chosen day is Monday.
Ans
(a) Probability = \(0.2 \times 0.66 + 0.8 \times 0.75 = 0.732\)
(b) Probability = \(\frac{P(Mon\cap catches train)}{P(cathes train)} = \frac{0.2\times 0.66}{0.732} = 0.180 \left ( =\frac{11}{61} \right )\)
14. The local Football Association consists of ten teams. Team A has a \(40\) % chance of winning any game against a higher-ranked team, and a \(75\) % chance of winning any game against a
lower ranked team. If \(A\) is currently in fourth position, find the probability that \(A\) wins its next game.
Ans
Required prob = \(\frac{3}{9}\times \frac{2}{5} + \frac{6}{9}\times \frac{3}{4} = \frac{19}{30}\)
15. Box \(A\) contains \(6\) red balls and \(2\) green balls. Box \(B\) contains \(4\) red balls and \(3\) green balls. A fair cubical die with faces numbered \(1, 2, 3, 4, 5, 6\) is thrown. If an even
number is obtained , a ball is selected from box \(A\); if an odd number is obtained, a ball is selected from box \(B\).
(a) Calculate the probability that the ball selected was red.
(b) Given that the ball selected was red, calculate the probability that it came from box \(B\).
Ans

(a) \(P(R) = \frac{1}{2}\times \frac{6}{8}+ \frac{1}{2}\times \frac{4}{7}=\frac{3}{8}+\frac{2}{7}=\frac{37}{56} (0.661)\)
(b) \(P(B|R)= \frac{P(B\cap R)}{P(R)} = \frac{\frac{2}{7}}{\frac{37}{56}}=\frac{16}{37} (0.432)\)
16. Bag \(1\) contains \(4\) red cubes and \(5\) blue cubes. Bag \(2\) contains 7 red cubes and 2 blue cubes. Two cubes are drawn at random, the first from Bag 1 and the second from Bag 2.
(a) Find the probabilty that the cubes are of the same colour.
(b) Given that the cubes selected are of different colours, find the probabilty that the red cube was selected from Bag 1.
Ans
(a) P(same color) = \(\left ( \frac{4}{9} \right )\left ( \frac{7}{9} \right ) + \left ( \frac{5}{9} \right )\left ( \frac{2}{9} \right ) = \left ( \frac{28}{81} \right ) + \left ( \frac{10}{81} \right ) = \frac{38}{81} (=0.0469)\)
(b) P(first red| different) = \(\frac{\left ( \frac{4}{9} \right )\left ( \frac{2}{9} \right ) }{\left ( \frac{4}{9} \right )\left ( \frac{2}{9} \right ) + \left ( \frac{5}{9} \right )\left ( \frac{7}{9} \right ) } = \frac{8}{43} (0.186)\)
17. The probability that a man leaves his umbrella in any shop he visits is \(\frac{1}{3}\)
(a) After visiting two shops in succession, find the probability
(i) that he didn’t leave the umbrella in any of them.
(ii) that he left the umbrella in one of them.
(b) After visiting two shops in succession, he finds he has left his umbrella in one of them. What is the probability that he left his umbrella in the second shop?
Ans

(a) (i) \(\frac{2}{3}\frac{2}{3}=\frac{4}{9}\) (ii) \(1-\frac{4}{9}=\frac{5}{9}\) or free tree diagram \(\frac{2}{9}+\frac{1}{3}=\frac{5}{9}\)
(b) Required probability = \(\frac{\frac{2}{9}}{\frac{2}{9}+\frac{1}{3}}=\frac{2}{5}\).
18. A new blood test has been shown to be effective in the early detection of a disease. The probability that the blood test correctly identifies someone with this disease is \(0.99\), and the
probability that the blood test correctly identifies someone without that disease is \(0.95\). The incidence of this disease in the general population is \(0.0001\). A doctor administered the
blood test to a patient and the test result indicated that this patient had the disease. What is the probability that the patient has the disease?
Ans
Let \(D\) be the event that the patient has the disease and \(S\) be the event that the new blood test shows that the patient has the disease. Let \(D\)’ be the complement of \(D\), i.e. the patient
does not have the disease.

Therefore \(p(S)\) = \(0.0001 \times 0.99 +0.9999 \times 0.05 = 0.0500939\)
\(p(D|S)\) = \(\frac{0.0001\times 0.99}{0.0500939} = 0.00198\) (\(3\)s.f.)
19. A class contains \(13\) girls and \(11\) boys. The teacher randomly selects four students. Determine the probability that all four students selected are girls.
Ans
\(P(4 girls) = \left ( \frac{13}{24}\times \frac{12}{23}\times \frac{11}{22}\times \frac{10}{21} \right ) = \frac{17160}{255024} \left ( = \frac{65}{966}=0.0673 \right )\)
20. A painter has \(12\) tins of paint. Seven tins are red and five tins are yellow. Two tins are chosen at random. Calculate the probability that both tins are the same colour.
Ans
P(RR) = \(\frac{7}{12}\times \frac{6}{11} \left ( = \frac{7}{22} \right )\)
P(YY) = \(\frac{5}{12}\times \frac{4}{11} \left ( = \frac{5}{33} \right )\)
P (same colour) = P(RR) + P(YY) = \(\frac{31}{66}\) (=\( 0.470\) \(3\) sf)
21. A box contains \(22\) red apples and \(3\) green apples. Three apples are selected at random, one after the other, without replacement.
(a) The first two apples are green. What is the probability that the third apple is red?
(b) What is the probability that exactly two of the three apples are red?
Ans
(a) P = \(\frac{22}{23}\) (=\( 0.957\) \((3\) sf))
(b) 
P = P (RRG) + P (RGR) + P (GRR)
\(\frac{22}{25}\times \frac{21}{24}\times \frac{3}{23}+\frac{22}{25}\times \frac{3}{24}\times \frac{21}{23}+\frac{3}{25}\times \frac{22}{24}\times \frac{21}{23}=\frac{693}{2300}\) (=\( 0.301\) \((3\) sf))
22. A bag contains \(10\) red balls, \(10\) green balls and \(6\) white balls. Two balls are drawn at random from the bag without replacement. What is the probability that they are of different
colours?
Ans
P(different colours) = 1 – [P(GG) + P(RR) + P(WW)]
=\(1-\left ( \frac{10}{6}\times \frac{9}{25}+\frac{10}{26}\times \frac{9}{25}+\frac{6}{26}\times \frac{5}{25} \right )= 1-\left ( \frac{210}{650} \right )= \frac{44}{65}\) (=\(0.677\), to \ (3\) sf)
OR
P(different colours) = P(GR) + P(RG) + P(GW) + P(WG) + P(RW) + P(WR)
=\(4\left ( \frac{10}{26}\times \frac{6}{25} \right ) + 2\left ( \frac{10}{26}\times \frac{10}{25} \right )=\frac{44}{65}\) (=\(0.677\), to \(3\) sf)
23. A bag contains \(2\) red balls, \(3\) blue balls and \(4\) green balls. A ball is chosen at random from the bag and is not replaced. A second ball is chosen.
(a) Find the probability of choosing two green balls.
(b) Find the probability of choosing two balls of the same colour.
(c) Find the probability of choosing one green ball and one blue ball in any order.
Ans
(a) \(p(GG) = 4/9 \times 3/8 = 1/6\)
(b) \(p(RR) + P(BB) + P(GG) = 2/9 \times 1/8 + 3/9 \times 2/8 + 4/9 \times 3/8 = 20/72 = 5/18\)
(c) Using a tree diagram,

\(p(BG or GB) = \left ( \frac{3}{9}\times \frac{4}{8} \right ) + \left ( \frac{4}{9}\times \frac{3}{8} \right ) = \frac{1}{6} + \frac{1}{6}\)
24. There are \(25\) disks in a bag. Some of them are black and the rest are white. Two are simultaneously selected at random. Given that the probability of selecting two disks of the same colour is
equal to the probability of selecting two disks of different colour, how many black disks are there in the bag?
Ans
Let there be n black disks and 25-n white disks.
EITHER OR
Since the two probabilities are equal, P(same color) = \(\frac{n(n-1)}{25\times 24}+\frac{(25-n)(24-n)}{25\times 24}\)
\(\frac{1}{2}=\frac{\binom{n}{2}+\binom{25-n}{2}}{\binom{25}{2}}\) P(different color) = \(\frac{n(25-n)}{25\times 24}+\frac{(25-n)n}{25\times 24}\)
\(\frac{1}{2}\binom{25}{2}=\frac{n!}{(n-2)!2!}+\frac{(25-n)!}{(23-n)!2!}\) probabilities the same so,
\(300 = n(n-1)+(25-n)(24-n)\) \(\frac{n(n-1)}{25\times 24}+\frac{(25-n)(24-n)}{25\times 24} = \frac{n(25-n)}{25\times 24}+\frac{(25- n)n}{25\times 24}\)
\(0 = 2n^{2}-50n+300\) \(n^{2}-n+600-49n+n^{2} = 25n-n^{2}+25n-n^{2}\)
\(0 = n^{2}-25n+150\) \(4n^{2}-100n+600=0\)
\(0 = (n-15)(n-10)\) \(n^{2}-25n+150=0\)
\(n = 15, 10\) \((n-10)(n-15)=0\)
\(n=10, 15\)
25. Two women, Ann and Bridget, play a game in which they take it in turns to throw an unbiased six-sided die. The first woman to throw a ‘6’ wins the game. Ann is the first to throw.
(a) Find the probability that
(i) Ann wins on her first throw;
(ii) Bridget wins on her first throw;
(iii) Ann wins on her second throw;
(b) Find the probability that Ann wins the game.
(c) Find the probability that Bridget wins the game.
Ans
(a) (i) P(Ann wins on her first throw) = \(\frac{1}{6}\)
(ii) P(Bridget wins on her first throw) = \(\frac{5}{6}\times \frac{1}{6} = \frac{5}{36}\)
(iii) P(Ann wins on her second throw) = \(\frac{5}{6}\times \frac{5}{6}\times\frac{1}{6} = \left ( \frac{5}{6} \right )^{2}\times \frac{1}{6}=\frac{25}{216}\)
(b) P(Ann wins) = \(\frac{1}{6}+\left ( \frac{5}{6} \right )^{2}\frac{1}{6}+\left ( \frac{5}{6} \right )^{4}\frac{1}{6}+…\times \)
This is an infinite GS with common ratio r = \(\left ( \frac{5}{6} \right )^{2}=\frac{25}{36}\)
The sum is \(S_{∞}\) = \(\frac{6}{11}\)
(c) P(Bridget wins) = \(1-\frac{6}{11} = \frac{5}{11}\)
26. Jack and Jill play a game, by throwing a die in turn. If the die shows a \(1, 2, 3\) or \(4\), the player who threw the die wins the game. If the die shows a \(5\) or \(6\), the other player has the
next throw. Jack plays first and the game continues until there is a winner.
(a) Write down the probability that Jack wins on his first throw.
(b) Calculate the probability that Jill wins on her first throw.
(c) Calculate the probability that Jack wins the game.
Ans
(a) Probability that Jack wins on his first throw = \(\frac{2}{3}\) (or \(0.667\)).
(b) Probability that Jill wins on her first throw: \(\frac{1}{3}\times \frac{2}{3} = \frac{2}{9} (or 0.222)\).
(c) EITHER Probability that Jack wins the game:
\(\frac{2}{3}+\left ( \frac{1}{3}\times \frac{1}{3}\times \frac{2}{3} \right ) + … = \frac{2}{3}\times \frac{1}{1-\frac{1}{9}} = \frac{3}{4}\)
27. Bag A contains \(2\) red and \(3\) green balls.
(a) Two balls are chosen at random from the bag without replacement. Find the probability that \(2\) red balls are chosen.
Bag B contains \(4\) red and \(n\) green balls.
(b) Two balls are chosen without replacement from this bag. If the probability that two red balls are chosen is \(\frac{2}{15}\), show that \(n = 6\).
A standard die with six faces is rolled. If a \(1\) or \(6\) is obtained, two balls are chosen from bag A, otherwise two balls are chosen from bag B.
(c) Calculate the probability that two red balls are chosen.
(d) Given that two red balls are chosen, find the probability that a \(1\) or a \(6\) was obtained on the die.
Ans
(a) P(RR) = \(\left ( \frac{2}{5} \right )\left ( \frac{1}{4} \right ) = \frac{1}{10}\)
(b) P(RR) = \(\frac{4}{4 + n}\times \frac{3}{3 + n} = \frac{2}{15}\)
\(\Leftrightarrow 12 \times 5 = 2(4 +n)(3 + n)\Leftrightarrow 12+7n+n^{2} = 90 \Rightarrow n^{2}+7n-78=0\Rightarrow n = 6\)
(c) 
\(P(RR) = \frac{1}{3}\times \frac{1}{10}+\frac{2}{3}\times \frac{2}{15} = \frac{11}{90}\)
(d) \(P(1 or 6) = P(A)\)
\(P(A|RR) = \frac{P(A\cap RR)}{P(RR)} = \frac{[\left ( \frac{1}{3} \right )\frac{1}{10}]}{\frac{11}{90}} = \frac{3}{11}\)
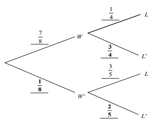
28. Dumisani is a student at IB World College. The probability that he will be woken by his alarm clock is \(\frac{7}{8}\). If he is woken by his alarm clock the probability he will be late for school is
\(\frac{1}{4}\).
If he is not woken by his alarm clock the probability he will be late for school is \(\frac{3}{5}\).
Let \(W\) be the event “Dumisani is woken by his alarm clock”.
Let \(L\) be the event “Dumisani is late for school”.
(a) Copy and complete the tree diagram below.

(b) Calculate the probability that Dumisani will be late for school.
(c) Given that Dumisani is late for school what is the probability that he was woken by his alarm clock?
Ans
(a) 
(b) Probability that he will be late is \(\frac{7}{8}\times \frac{1}{4}+\frac{1}{8}\times \frac{3}{5} = \frac{47}{160} (0.294)\)
(c) \(P(W|L) = \(\frac{P(W\cap L)}{P(L)}\) \( P(W\cap L) = \frac{7}{8}\times \frac{1}{4}\) \(P(L) = \frac{47}{160}\)
\(P(W|L) = \frac{\frac{7}{32}}{\frac{47}{160}} = \frac{35}{47} (=0.745)\)
